{{ $t('FEZ002') }}輔導室|
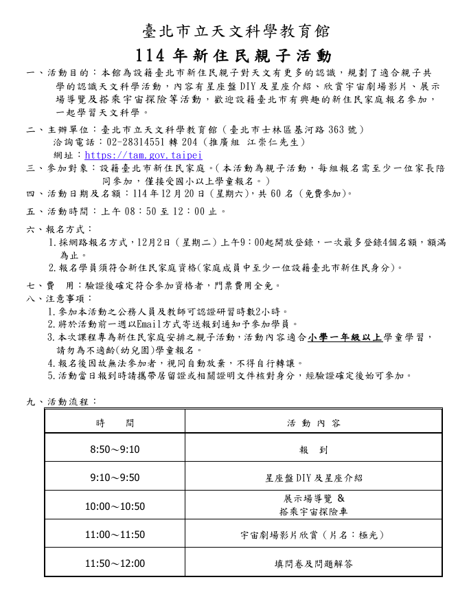
一、活動時間為12月20日上午8時50分至12時。
二、本活動採網路報名,12月2日上午9時起於本館網站報名登 錄,一次限報4個名額,其中至少須有一位家長,學童須就 讀小一以上,家庭成員中須有一位為設籍臺北市之新住民 朋友。活動招收60個名額,額滿為止。
三、身分驗證符合資格者,門票費用全免。全程參加之公教人 員,可認證研習時數2小時。
四、詳情請參閱活動簡章,或來電02-28314551分機204洽詢。

{{ $t('FEZ003') }}2025-12-02
{{ $t('FEZ014') }}2026-01-01|
{{ $t('FEZ004') }}2025-12-02|
{{ $t('FEZ005') }}19|