{{ $t('FEZ002') }}輔導室|
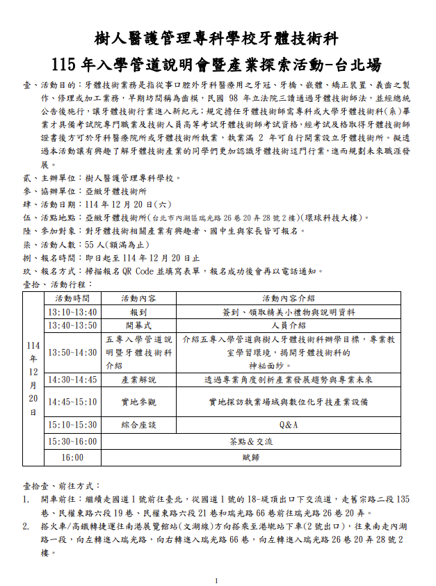
主旨:樹人醫護管理專科之牙體技術科謹訂於114年12月20日(星期六)13時10分假台北市亞緻牙體技術所辦理「牙體技術科115年度五專入學管道說明暨產業探索活動」,敬請惠予公告,並鼓勵學生參加。
說明:
一、樹人醫護管理專科之牙體技術科教學成效優異,連續多年應屆畢業生參加考試院牙體技術師專技高考錄取人數為全國之冠;從107學年度起至今,五專新生報到率連續八年達100%,感謝大家的支持。北部地區極需牙體技術人才,全國設有牙體技術科系之學校不多,雖樹人醫護管理專科之教學成效勇冠各院校,但現有生源多數來自南部地區,欲尋求南部子弟北上就業不如鼓勵在地學生選讀牙體技術科,因此樹人醫護牙體技術科特舉辦此活動,擬透過此活動讓同學與家長更加認識牙體技術這個產業,進而作為未來職涯發展規劃之參考。
二、活動地點:亞緻牙體技術所(台北市內湖區瑞光路26巷20弄28號2樓,環球科技大樓)。
三、報名方式:(一)掃描 QR Code 並填寫表單 (二)來電報名:(07)6979838-9


{{ $t('FEZ003') }}2025-10-29
{{ $t('FEZ014') }}2025-12-20|
{{ $t('FEZ004') }}2025-10-29|
{{ $t('FEZ005') }}109|