{{ $t('FEZ002') }}輔導室|
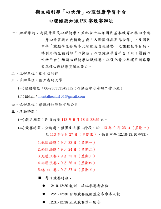
旨揭競賽時間原訂自113年9月16日(星期一)至9月20日 (星期五)辦理,惟期間恰逢中秋假期,為避免影響民眾 假期,並提升旨揭活動及平台推廣效益,爰該部將競賽時 間延後至113年9月23日(星期一)至9月27日(星期五)辦 理,報名時間亦延期至9月18日(星期三)止



{{ $t('FEZ003') }}2024-07-26
{{ $t('FEZ014') }}2024-08-25|
{{ $t('FEZ004') }}2024-07-26|
{{ $t('FEZ005') }}207|