{{ $t('FEZ002') }}輔導室|
一、依本中心教師諮商輔導支持服務作業準則辦理。
二、透過不同議題探討,辦理紓壓多元實務知能及演練課程, 提供教師諮商輔導支持的資源,期使提升教師教學及輔導 效能,進而覺察及統整自我,以紓解教師工作壓力、增進 教師心理健康。
三、參加對象、人數:本市所屬各級學校(含附設幼兒園)教師 30人。
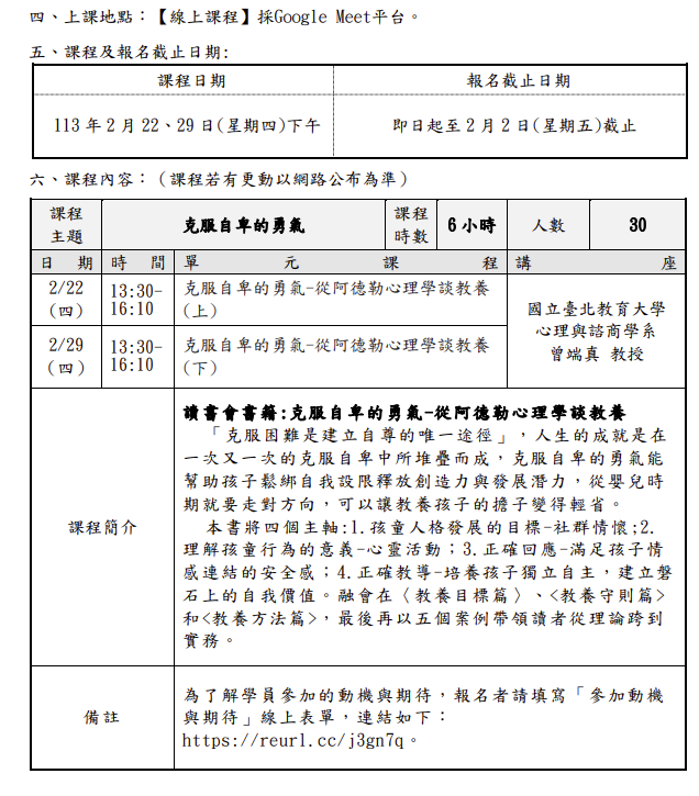
四、課程日期:113年2月22、29日(星期四)。
五、報名截止日期:即日起至113年2月2日(星期五)止。
六、課程地點:線上課程採Google Meet平台進行。
七、報名方式:請於報名截止日前逕行登入臺北市教師在職 研 習網站(https://insc.tp.edu.tw)報名,並經行政程序 核准後,再由學校研習承辦人進入系統辦理薦派報名。

{{ $t('FEZ003') }}2024-01-23
{{ $t('FEZ014') }}2024-02-22|
{{ $t('FEZ004') }}2024-01-23|
{{ $t('FEZ005') }}270|